This website requires JavaScript.
Explore
Help
Register
Sign In
Dzejkobik007
/
skolavdf
Archived
Watch
1
Star
0
Fork
0
You've already forked skolavdf
Code
Issues
Pull Requests
Packages
Projects
Releases
Wiki
Activity
This repository has been archived on
2025-06-18
. You can view files and clone it. You cannot open issues or pull requests or push a commit.
Files
bc0d254bfdd06b4a2abd6922d1fe494cbcaf409f
skolavdf
/
phr
/
StickGame
/
Assets
/
FishNet
/
Demos
/
SceneManager
/
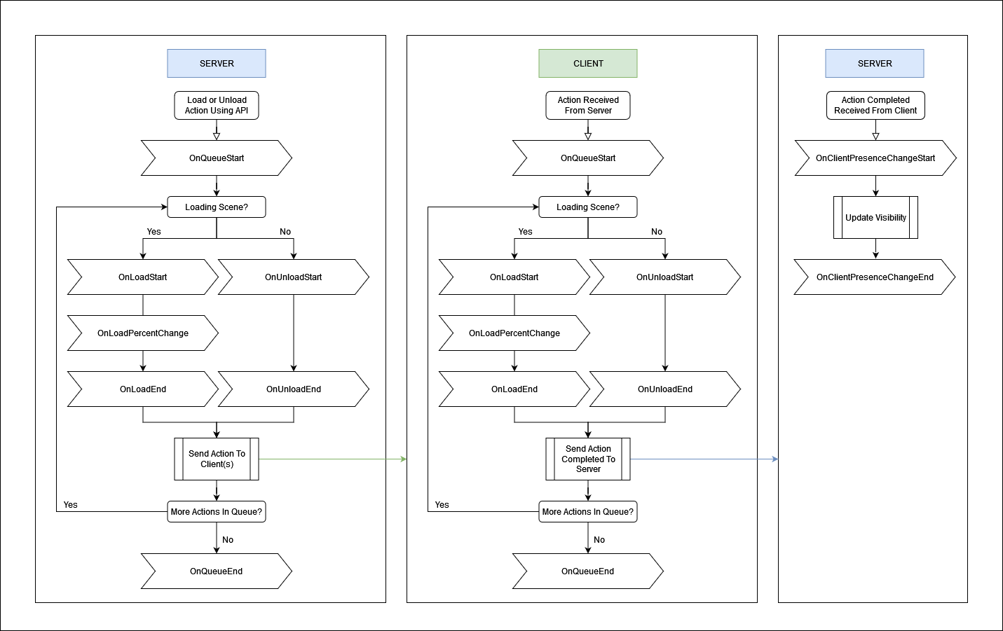
SceneManager Event Diagram.png
Dzejkobik007
6c8b523d1f
Add StickGame Assets
2024-03-24 22:21:16 +01:00
44 KiB
1431x901px
Raw
History
Reference in New Issue
View Git Blame
Copy Permalink